">
| 索引號 | 11500228008652257N/2024-00030 | 發文字號 | |
| 主題分類 | 財政 | 體裁分類 | 財政預算、決算 |
| 發布機構 | 梁平區公安局 | 有效性 | |
| 標題 | 重慶市梁平區公安局2023年度決算公開情況說明 | ||
| 成文日期 | 2024-09-29 | 發布日期 | 2024-09-30 |
| 索引號 | 11500228008652257N/2024-00030 |
| 發文字號 | |
| 主題分類 | 財政 |
| 體裁分類 | 財政預算、決算 |
| 發布機構 | 梁平區公安局 |
| 有效性 | |
| 標題 | 重慶市梁平區公安局2023年度決算公開情況說明 |
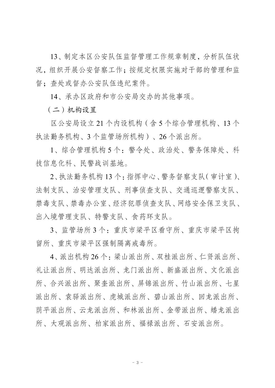
| 成文日期 | 2024-09-29 |
| 發布日期 | 2024-09-30 |
























